刊物论著

最大限度的保护您的合法权益

证券合规系列(四):上市公司股份回购面面观

2025-07-14/专业文章/ 潘小飞  梁晨昕

引言

股份回购作为资本市场的基础性制度安排,具有优化资本结构、传递积极的市场信号、提升公司价值等功能。然而,股份回购不仅是一种资本运作方式,也是向市场发出公司价值提升信号,增加投资者信心的体现。这也导致“忽悠式回购”的出现,相关主体利用回购从事内幕交易、操作市场等违法行为。我国通过法律法规、监管规则和交易所自律规则构建了系统化监管框架。本文从我国的上市公司股份回购规则概述、监管现状及违规责任、合规建议等三个方面对上市公司股份回购合规问题展开讨论。


关键词:上市公司  股份回购  监管措施  合规建议


image.png

上市公司股份回购规则概述


上市公司股份回购指上市公司利用自有资金或合法融资,通过法定程序从二级市场或股东处购回本公司已发行股份的行为。这种行为通常基于多种目的,如稳定股价、提高每股收益、实施股权激励计划、防止敌意收购等。回购股份可注销或保留为库存股用于未来激励或并购。我国对股份回购的规范以《公司法》《证券法》为基础,形成了包括《上市公司股份回购规则》(2025修订,以下简称《回购新规》)及沪深北交易所自律监管指引在内的规则体系。本文按照上市公司股份回购的主要流程梳理关键规则。


(一)股份回购情形及适用条件

1. 四种股份回购情形

根据《回购新规》第二条,上市公司回购股份适用于四种法定情形:


(1)减资情形:减少公司注册资本;

(2)股权激励情形:将股份用于员工持股计划或者股权激励;

(3)债转股情形:将股份用于转换上市公司发行的可转换为股票的公司债券;

(4)护盘情形:为维护公司价值及股东权益所必需。因护盘情形需判断“必需”的紧迫程度,其认定标准细化为应满足以下条件之一:

  • 股票收盘价格低于最近一期每股净资产;

  • 连续20个交易日内收盘价跌幅累计达到20%;

  • 收盘价低于最近1年股票最高收盘价格的50%;

  • 证监会规定的其他条件。[1]

2. 适用条件

根据《回购新规》及沪深北证交所的规定,实施任一情形回购,上市公司须同时满足[2]


(1)公司股票上市已满6个月(护盘回购并减资情形除外);

(2)公司最近一年无重大违法行为;

(3)回购股份后,上市公司具备持续经营能力和债务履行能力;

(4)回购股份后,上市公司的股权分布原则上应当符合上市条件;拟回购终止上市的,应当符合交易所规定;

(5)证监会、交易所规定的其他条件。


(二)上市公司股份回购程序及信息披露规则

一般情况下,上市公司实施股份回购需经历以下流程:

image.png

针对护盘情形,《回购新规》新增规定要求董事会应当主动与股东(尤其是中小股东)进行沟通和交流,充分听取关于是否实施回购的意见和诉求。[3]《回购新规》和沪深北证交所的自律监管指引对上市公司进行股份回购的程序和信息披露进行了详细规定,笔者将主要程序梳理如下:

1. 拟定方案和内部审议阶段

这个阶段中,上市公司或提案人首先要判断是否满足回购条件和存在回购情形,从而拟定一个初步的股份回购方案(以下简称“回购方案”或“方案”)或提案,再进入公司内部审议流程。

(1)提议人提案(如有)

根据《回购新规》和沪深北证交所的自律监管指引规定,上市公司股份回购提议人可以是法律法规及公司章程等享有董事会、股东会提案权的提议人。结合《公司法》和《上市公司章程指引(2025)》第五十九条规定的提案权人范围,回购提议人可以为董事会、监事会以及单独或合计持有公司1%以上股份的股东。在内部审议过程中,上市公司还要注意及时进行信息披露。

在护盘情形下,提议人需在相关事实发生起10个交易日内向董事会提出。董事会收到合规提议后,应尽快召开会议审议,并将提议与决议同时公告。[4]无论是否有提议,公司均须在事实发生或收到提议起10个交易日内召开董事会审议方案。[5]

(2)召开董事会、股东会并获得有效决议[6]

在减资情形下,须经董事会决议后,提交股东会审议,并获得出席股东所持表决权的2/3以上通过。

在股权激励、债转股、护盘情形下,可依章程或股东会授权,由2/3以上董事出席的董事会会议决议通过。需要注意的是,在护盘情形下,若回购股份最终用于减资,仍需经股东会审议。

此外,国有控股上市公司还需要根据国资监管的要求,就四种回购股份情形履行相应的报批手续。

(3)信息披露(关键时点)[7]

首先,董事会作出回购股份决议后2个交易日内,按照证交所的规定至少披露董事会决议、回购方案。

其次,需根据不同情形对董事会、股东会决议的要求,进行相应披露,具体而言:

  • 仅需董事会决议的(股权激励/债转股/护盘):披露方案后5个交易日内,公告决议前1交易日登记在册的前十大股东及前十大无限售股东名册(名称、数量、比例)。

  • 需股东会审议的(减资等):及时发布召开股东会的通知;股东会召开前3日,披露股东会的股权登记日登记在册的前十大股东和前十大无限售条件股东的名称及持股数量、比例;若回购后予以注销的,应通知债权人。

最后,经董事会或股东会审议通过最终回购方案后,应及时披露回购报告书。

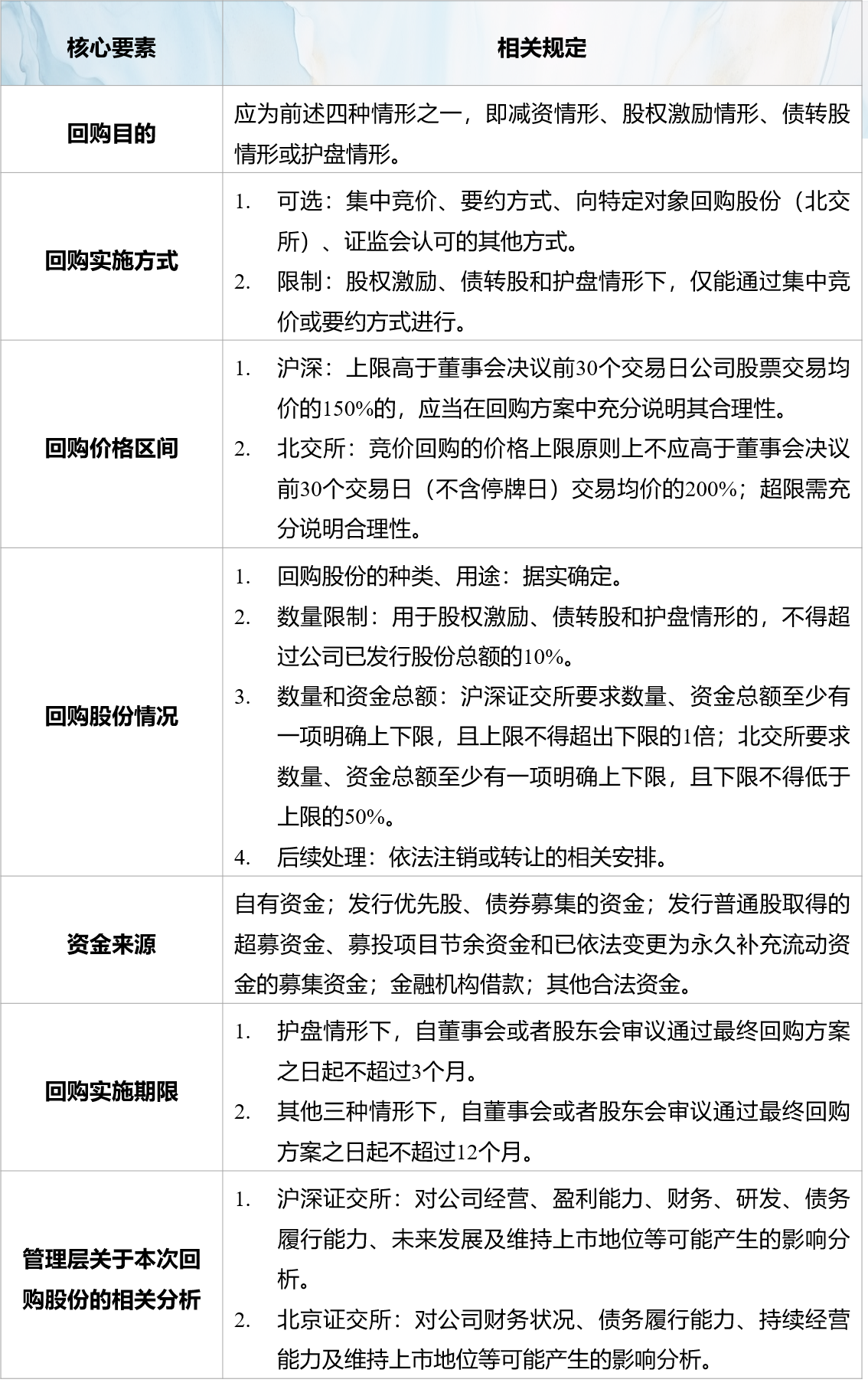
(4)股份回购方案核心内容

《回购新规》和沪深北证交所的自律监管指引对股份回购方案的内容进行了详细规定: 


image.png


需要特别注意的是,监管规则为防范董监高、控股股东、实际控制人、回购提议人(如有)等(以下简称“相关主体”)利用回购从事违法行为,对于相关主体在回购期间的行动进行了严格限制。在回购方案中,相关主体均应依法对是否存在内幕交易、市场操作、减持计划等进行说明,北交所进一步要求说明是否存在行政或刑事处罚、纪律处分、监管措施等。此外,沪深北证交所均规定关于控股股东、实际控制人、持股5%以上的股东、提议人、第一大股东的相关规定,适用于其一致行动人。

2. 实施回购阶段

(1)开立专用账户

上市公司实施回购方案之前,应当在证券登记结算机构开立由证券交易所监控的回购专用账户;该账户仅可用于存放已回购的股份。[8]

(2)信息披露(关键时点与内容)

在实施回购期间,上市公司还应按照《回购新规》和沪深北证交所的自律监管指引等监管要求及时披露回购进展情况公告,并在定期报告中披露回购进展情况,公告期间无须停止回购行为,具体而言:


image.png


(3)方案变更或终止

根据《回购新规》第二十九条和沪深北交所自律监管指引,回购方案披露后,原则上不得变更或终止。确需进行的,须及时披露原因、内容、合理性、必要性、可行性及潜在影响(债务履行、经营、股东权益等),并按原决策程序(董事会或股东会)重新审议。用于注销的回购股份,不得变更用途。

3. 回购股份处理阶段

(1)权利限制

回购股份自过户至专用账户之日起,丧失表决权、利润分配权、公积金转增权、新股/可转债认购权等,且不得质押和出借。上市公司计算相关指标(如每股收益)时,总股本需扣减已回购股份。[9]

(2)处理时限与方式

上市公司已回购的股份,应当在一定期限内根据披露的回购用途办理转让或者注销事宜。在减资情形下,须在自回购之日起10日内注销。在其他三种情形下,公司合计持有的本公司股份数不得超过本公司已发行股份总额的10%,并应当在3年内按照依法披露的用途进行转让,未按照披露用途转让的,应当在3年期限届满前注销。在护盘情形下,可以按照证券交易所规定的条件和程序,在履行预披露义务后,通过集中竞价交易方式出售。


image.png

上市公司回购股份的监管现状及违规责任


(一)监管现状

东方财富网数据显示,截至6月17日9时,A股共有407家上市公司于2025年内实施股份回购。在回购股份的持续热潮下,上市公司回购股份的合规问题也应受到重视。经检索近年北京、上海、深圳等地的监管部门和沪深北证交所采取监管措施的公告,笔者梳理上市公司违规实施回购股份的部分案例情况如下: 


image.png


(二)违规责任

上市公司股份回购涉及的违规行为可以分为两类:一是上市公司及相关方实施股份回购的过程中存在违规,包括未按照回购报告书履行义务、未及时完整地披露信息、未遵守不同回购方式的特殊规定等;二是股份回购信息知情人和非法获取该信息的人利用信息进行内幕交易、操作市场。前者主要通过证监会、证券交易所采取责令改正、出具警示函、予以纪律处分等,旨在要求上市公司及相关方改正违规行为或停止违规的回购股份活动。后者涉及到对证券市场的实质损害,行为人会受到较重的罚款处分,更甚者需要承担刑事责任。

1. 行政责任

根据《回购新规》,上市公司及相关方违规实施股份回购的,证监会和证交所可以采取相应监管措施。具体而言,上市公司及相关方违反《回购新规》,或未按照回购股份报告书约定实施回购的,证监会可以采取责令改正、出具警示函等监管措施,证券交易所可以按照业务规则采取自律监管措施或者予以纪律处分;上市公司未按照规定披露回购信息的,证监会、证交所可以要求其补充披露、暂停或者终止回购股份活动。

针对利用股份回购信息进行内幕交易、操作市场,或存在虚假陈述的,证监会将分别按照《证券法》的第一百九十一条、第一百九十二条、第一百九十七条进行处罚。根据这些规定,行为人将被没收违法所得和承担高额罚款。

《回购新规》对于中介机构的法律责任也进行了明确,为上市公司回购股份出具专业文件的证券服务机构及其从业人员未履行诚实守信、勤勉尽责义务,违反行业规范、业务规则的,由证监会采取责令改正、监管谈话、出具警示函等监管措施。前述中介机构及从业人员制作、出具的文件存在虚假记载、误导性陈述或者重大遗漏的,将依据《证券法》第二百一十三条予以处罚;情节严重的,可以采取市场禁入的措施。

2. 刑事责任

《证券法》第二百一十九条明确规定,违反本法规定,构成犯罪的,依法追究刑事责任。上市公司及相关方在实施股份回购的过程中,涉及泄露内幕信息、进行内幕交易、操纵市场、虚假陈述的,情节严重的,都将面临刑事追责。

3. 民事责任

在民事责任层面,主要是未按照回购方案及时履行回购义务和利用信息进行内幕交易、操纵市场、虚假陈述等两种违规行为可能会导致民事责任,笔者认为前者较于后者的民事责任更为模糊。由于上市公司的回购方案法律性质不明确,上市公司未按照回购方案及时履行回购义务应当承担的民事责任并不清晰。回购方案仅是公司对外发布的初步计划,公司不具有通过方案与全体公众股东缔结买卖契约、改变甚至消灭既存股权关系的内心意思,因而难以产生合同法层面的法律约束力。有学者认为回购方案构成要约邀请,此时行为人作为要约邀请人因过错导致相对人信赖利益损失,应承担缔约过失责任。判断缔约过失可以基于:一是方案的决议与信息披露有无重大瑕疵,公司是否明知无力或无意履行而仍然误导公众股东;二是公司变更或终止方案有无正当事由、是否履行严谨的决策与披露程序。[10]目前尚缺乏相关法律法规、司法解释、案例对这一问题提供明确指引。

上市公司股份回购涉及的另一种违规行为是利用信息进行内幕交易、操纵市场、虚假陈述等。这些行为人对投资者主要构成侵权,而非违约。根据《证券法》规定,行为人实施内幕交易、利用未公开信息进行交易、操纵证券市场、虚假陈述等行为,给投资者造成损失的,应当依法承担赔偿责任。最高人民法院发布的《民事案件案由规定》中,“证券欺诈责任纠纷”项下亦列明“证券内幕交易责任纠纷”、“操纵证券交易市场责任纠纷”、“证券虚假陈述责任纠纷”等民事案件案由。因此,投资者可以主张行为人实施内幕交易、操纵证券市场、存在虚假陈述等,给其造成损失,而依法提起民事诉讼。


image.png

上市公司股份回购的合规建议


(一)审慎评估回购可行性

上市公司回购股份应当符合《回购新规》中规定的条件,包括但不限于股票上市时间、无重大违法行为、回购后具备持续经营能力和债务履行能力等。在出现回购情形或收到提案后,董事会应当及时安排会议进行决议,必要时安排股东会进行审议。


(二)合理确定回购方案的内容

从近年监管案例来看,“未按照回购方案及时履行回购义务”是上市公司实施股份回购过程里出现最多的违规风险点。这一风险点中包括未完成回购计划、回购股份金额低于回购方案列明的金额等。上市公司在保证回购方案按照监管规则要求完整列明内容的同时,也应当根据公司的实际情况合理安排回购规模和回购资金,确保回购方案切实可行。“未在规定时间内注销已回购的股份”也是未按照回购方案履行义务的一种,即未按照回购方案列明的回购目的对已回购的股份进行处理。


(三)及时履行披露义务

由于上市公司回购股份通常是向市场释放积极信号的重要举措,这一信号的真实性是市场最为关注的,也是监管重点。“信息披露完整真实”是监管规则的重点要求,而“信息披露违规”也是监管部门、证交所重点防范对象。从上述案例来看,证交所会在重要信息披露(如回购方案)后进行问询和督促,但部分公司仍会披露信息不完整、风险揭示不充分。根据前述监管规则的梳理,上市公司回购股份的信息披露程序和内容都较多,这就要求上市公司尤其注意相关时间点和及时跟进回购进程,并且重视证交所的问询和督促。


(四)注意不同回购方式的特殊规定

在不同的回购情形下,上市公司可以通过集中竞价、要约等方式回购股份。《回购新规》和各证交所的自律监管指引对于不同回购方式进行了特殊规定。上市公司在确定回购方式后,应当注意这些特殊规定对回购价格、回购时间、回购期间的公告义务和禁止事宜等。


结语

继2023年底《回购新规》放宽回购条件后,央行于2024年增设回购增持再贷款工具进一步为上市公司股份回购提供资金支持。然而,严格加强上市公司持续监管和提升上市公司质量仍是资本市场的主旋律,比如证监会同步强化“放松准入+严控过程”监管逻辑。《证券法》《回购新规》和各证交所的自律监管指引为上市公司提供了明确的回购行为指导,强调了回购的合法性、合规性以及透明性。上市公司依法依规地实施股份回购,可以增强公司的市场竞争力,提升公司价值,从而实现公司与股东的双赢。



文章附录

[1] 《回购新规》第二条。

[2] 《回购新规》第八条。

[3] 《回购新规》第十条。

[4] 《上海证券交易所上市公司自律监管指引第7号——回购股份(2023年12月修订)》第二十八条、《深圳证券交易所上市公司自律监管指引第9号--回购股份》第二十五条、《北京证券交易所上市公司持续监管指引第4号——股份回购》第二十二条(以下分别简称《上交所指引第7号》、《深交所指引第9号》和《北交所指引第4号》)。

[5] 《上交所指引第7号》第三十二条、《深交所指引第9号》第三十条、《北交所指引第4号》第二十四条。

[6] 《回购新规》第二十条。

[7] 《回购新规》第二十二条、第二十四条、第二十六条、第二十七条。

[8] 《回购新规》第十三条。

[9] 《回购新规》第十三条。

[10] 参见:刘俊海,《上市公司股份回购方案的法律性质与规制策略——民法、公司法与证券法的三重维度》,《当代法学》2022年第5期。


阅读原文

手机扫一扫
分享这则文章