刊物论著

最大限度的保护您的合法权益

垃圾/污水处理项目法律尽调要点

2025-09-04/专业文章/ 谭杜君  曾雪婷

引言:


垃圾/污水处理项目属于城市运营的环保基础设施项目,具有公益性强、交易结构复杂、标的金额大、参与方多等特征,法律尽调是“扫雷”,也是交易可行性与估值边界的校验。本文结合近期完成相应项目的尽调,以PPP/BOT/EPC等常见模式为框架,针对性地梳理了对垃圾处理/污水处理项目进行法律尽职调查中的关键风险点,协助投资方精准识别项目隐患。

1698c5257fe2620988b09f652f22d406.png

 项目模式

垃圾处理/污水处理项目通常具有社会公益性质,常见模式:PPP(政府与社会资本合作)、BOT(建设-运营-移交)、EPC(工程总承包)。重点关注主线:招采合规 → 权利义务边界 → 资金链条与权利负担 → 运营期限与移交机制 → 股权/资产交易限制等。

7ea4568e5f324e7ee46d308be30cd5b7.jpg
e6db88de32688743e71309f6bb76c48d.png

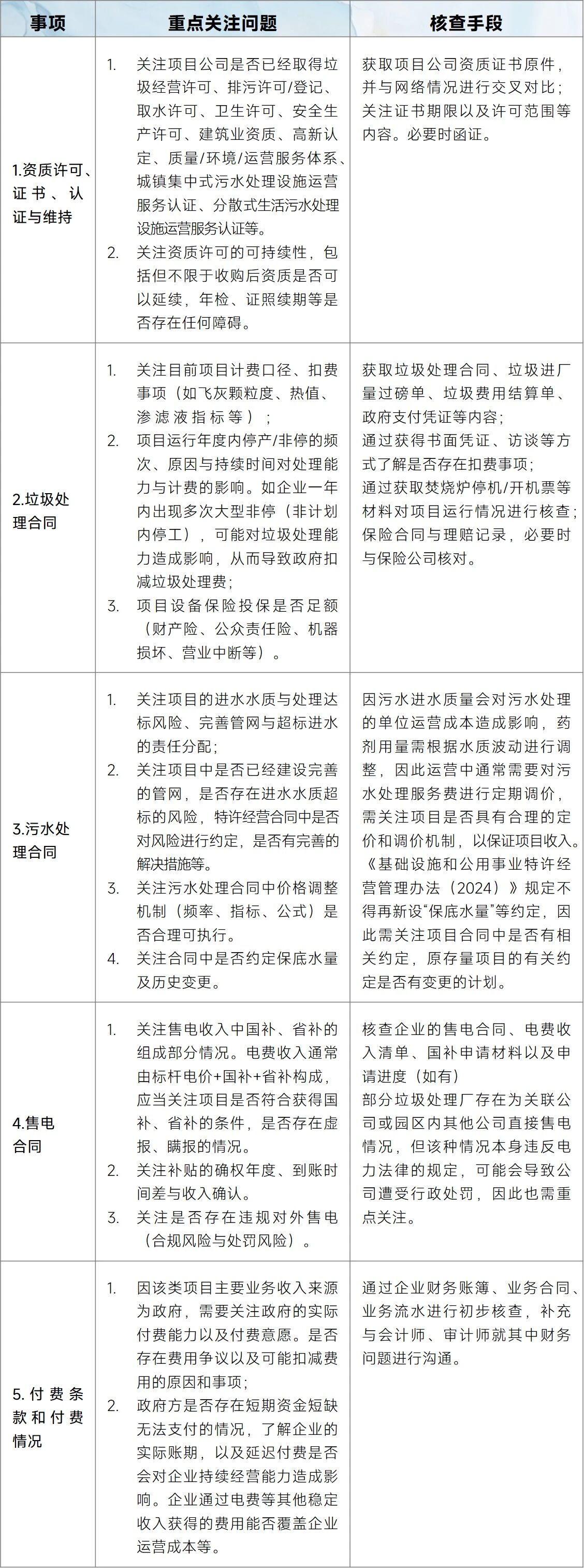
业务风险

该类型项目业务模式单一,客群稳定,主要面向政府及产业园区企业,故需高度重视每一份合同。从业务经营许可→特许经营协议→上下游相关重要合同,核查项目是否取得了相关许可证,以及业务合同的合法性、有效性、关键条款(如价格、期限)及履行情况。

a37470e70701b1f9b5e8e59b252f3247.jpg
a74da834bf941917ddc3faa1cd28e453.png

建设、环保合规

项目用地与建设的合规是项目建设以及长期合规运行的基础,应当结合该类项目仅在特许经营期间享有由政府或第三方提供的土地使用权,建设报批程序均较为规范,但可能对其收费能力带来影响的特点开展尽调;而环保审批与验收是对垃圾处理或污水处理项目开展尽调工作的重点,应当从环评批复→环保验收→排污许可证→污染物排放→环境行政处罚历史→环境应急管理→周边环境关系与诉讼全流程进行核查。

528d942b329319ec8350b0d59c54ea37.jpg
5aac292e886a947cbd35105dab82c667.png

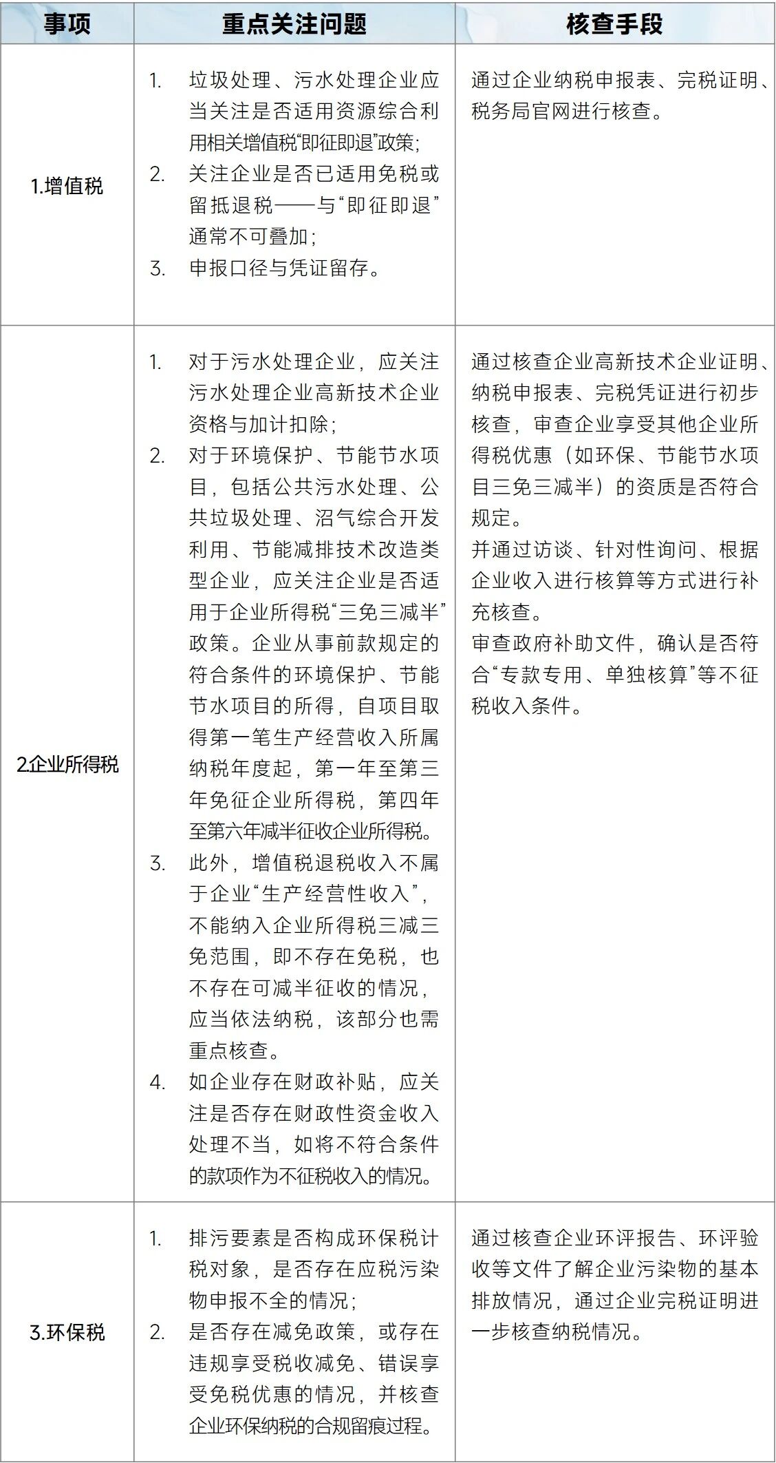
税务

对于垃圾处理或污水处理项目,应着重对企业在增值税、企业所得税、环保税,这三大税种纳税、享受税收优惠方面存在的以下问题进行重点关注。

7805213724135f798fa9e1734588e0e9.jpg

总结

在投资以及并购垃圾、污水处理项目中,投资方除常规法律尽调事项外,还应围绕上述提及的项目模式、业务风险、建设和环保合规、税务合规几个方面,展开深度尽调;并在并购律师的协助下,针对尽调中发现的风险和问题提出解决方案、逐步清理,或在交易协议中预先设置补偿及保证条款等,以分担因项目经营、政策波动带来的法律风险。


阅读原文

手机扫一扫
分享这则文章